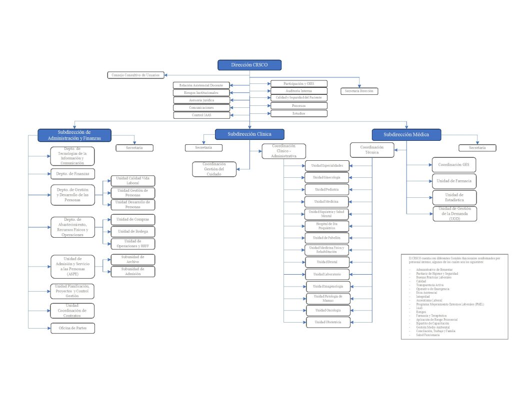
La nueva actualización del organigrama pretende ser fiel reflejo de la estructura organizacional del CRS

El CRSCO, cuenta con distintos Comités, los cuales cumplen un rol netamente funcional, conformados por personal interno del establecimiento, se mencionan: Emergencia, IAAS, Ética, Paritario de Higiene y Seguridad, Riesgos, Farmacia y Terapéutica, GES, Equipo de Prevención de Riesgos Psicosociales y Consejo Administrativo de Bienestar, Buenas Prácticas Laborales, Bipartito de Capacitación, Transparencia.

